반응형
🎫 DAsP 자격증 정보, 후기, 공부법
비전공자의 DAsP 독학하기 (2020년 45회차 / 요약본 공유)
sqld를 취득하고 dasp도 도전해봐야겠다는 생각이 들었다. sqld 후기는 여기! 2020/08/08 - [Big Data_Review/IT자격증] - 비전공자의 SQLD 독학하기 (2020년 37회차) 빅데이터 분야가 인기를 끌며 많이들 adsp를
datamoney.tistory.com
🎫 DAsP 1과목 정리본
[DAsP 1과목] 전사 아키텍처 이해 (정리본 / 요약본)
🎫 DAsP 자격증 정보, 후기, 공부법 비전공자의 DAsP 독학하기 (2020년 45회차) sqld를 취득하고 dasp도 도전해봐야겠다는 생각이 들었다. sqld 후기는 여기! 2020/08/08 - [Big Data_Review/IT자격증] - 비전공자
datamoney.tistory.com
🎫 DAsP 2과목 정리본
[DAsP 2과목] 정보 요구 사항 조사 (정리본 / 요약본)
🎫 DAsP 자격증 정보, 후기, 공부법 비전공자의 DAsP 독학하기 (2020년 45회차 / 요약본 공유) sqld를 취득하고 dasp도 도전해봐야겠다는 생각이 들었다. sqld 후기는 여기! 2020/08/08 - [Big Data_Review/IT자격
datamoney.tistory.com
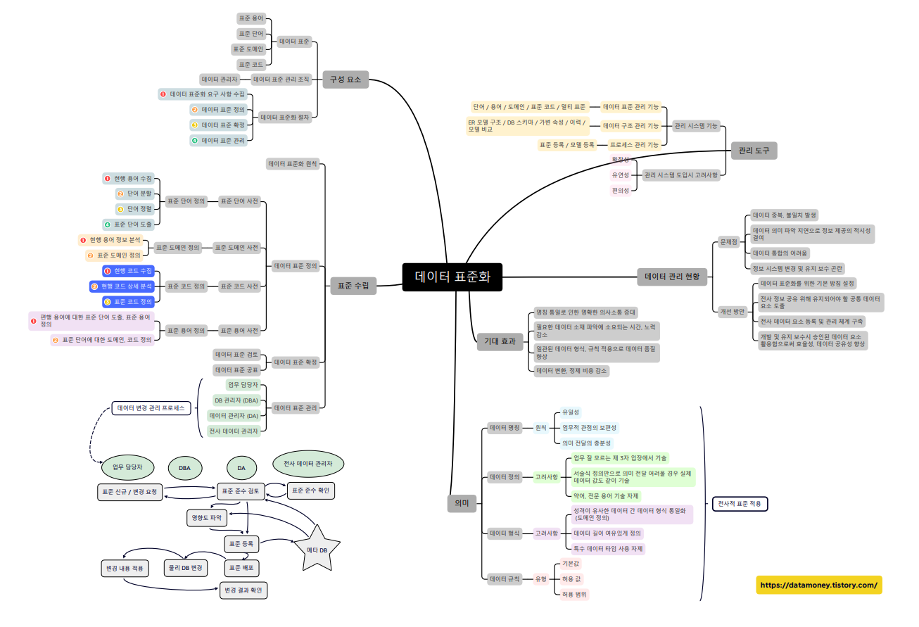
[3과목] 데이터 표준화
읽으면 이해는 되지만 비슷한 내용들이라 헷갈리기 쉽다.
1. 데이터 표준화 개요
- 데이터 표준화 필요성
- 데이터 표준화 개념
- 데이터 표준화 관리 도구
2. 데이터 표준 수립
- 데이터 표준화 원칙 정의
- 데이터 표준 정의
- 데이터 표준 확정
3. 데이터 표준 관리
- 데이터 표준 관리
- 데이터 표준 관리 프로세스
형식만 다른 같은 파일입니다.
※ 수정, 재배포 금지합니다.
반응형
'Data > Database' 카테고리의 다른 글
| [PostgreSQL] 접속 오류 해결 (connection pool 늘리기 / 테이블 lock 조회 / DB 작업 kill) (2) | 2022.12.09 |
|---|---|
| [DAsP 4과목] 데이터 모델링 (정리본 / 요약본) (2) | 2022.11.19 |
| [DAsP 2과목] 정보 요구 사항 조사 (정리본 / 요약본) (0) | 2022.11.18 |
| [DAsP 1과목] 전사 아키텍처 이해 (정리본 / 요약본) (0) | 2022.11.17 |
| [SQLD 2과목] SQL 기본 및 활용 (정리본 / 요약본) (0) | 2022.09.07 |

댓글